利来老牌国际
当前位置:
首页
>
政务公开
>
法定主动公开内容
>
履职依据
>
规范性文件
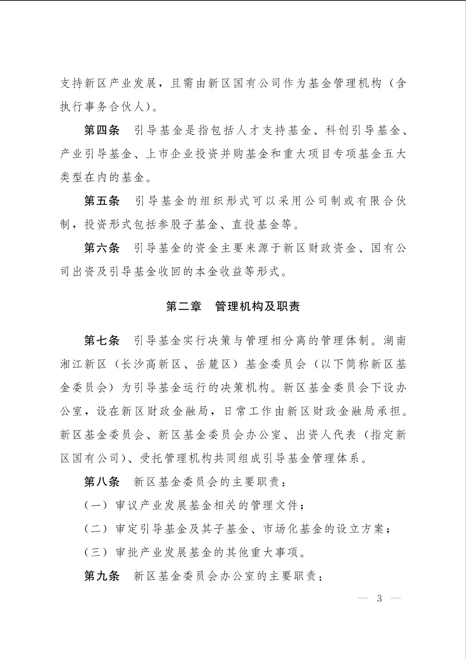
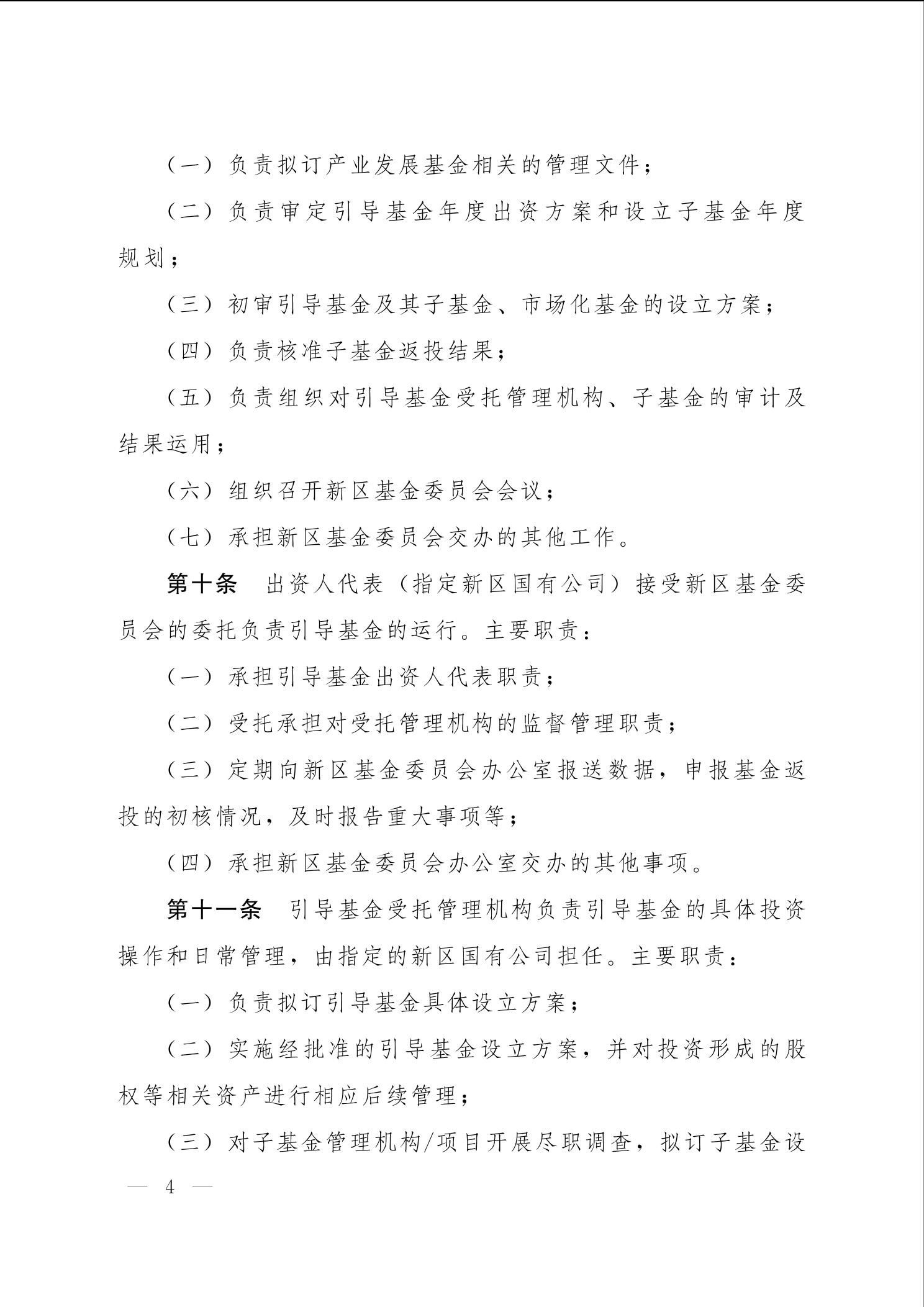
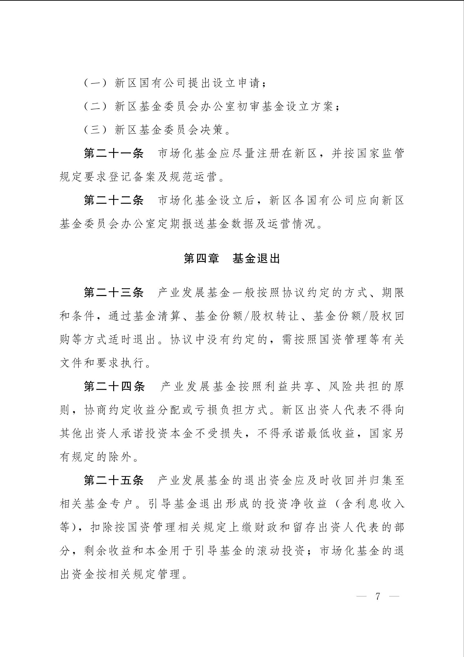
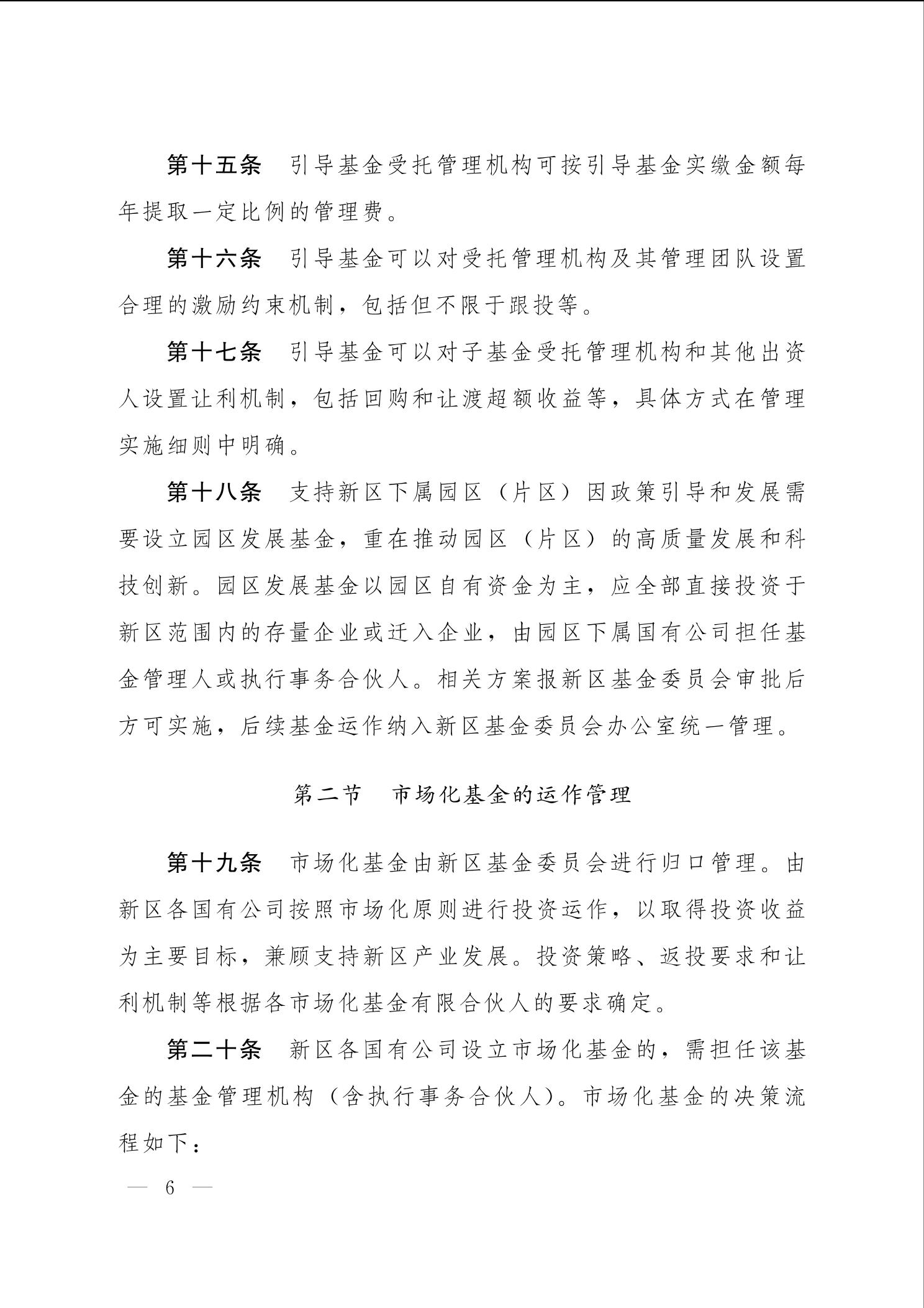
关于印发《湖南湘江新区产业发展基金管理办法》《湖南湘江新区产业发展基金投资运作尽职免责办法》的通知
文章来源:湘江新区党政综合部
发布时间:2025-09-01
打印
字体大小:
大
中
小
分享到:
索 引 号:
000014349/2025-134903
统一登记号:
YLDR- 2025- 00007
公开责任部门:
湖南湘江新区党政综合部
公布日期:
2025-09-01
生效日期:
2025-10-01
信息时效期:
2027-10-01
文 号:
湘新管发〔2025〕12号
公开方式:
利来老牌国际网站
公开范围:
全部公开
相关文档:
【图解】关于《湖南湘江新区产业发展基金管理办法》及《湖南湘江新区产业发展基金投资运作尽职免责办法》的政策解读
【音频解读】关于《湖南湘江新区产业发展基金管理办法》及《湖南湘江新区产业发展基金投资运作尽职免责办法》的政策解读
关于《湖南湘江新区产业发展基金管理办法》及《湖南湘江新区产业发展基金投资运作尽职免责办法》的政策解读
扫一扫在手机打开